The Foundation Of Economics Notes
1.1) Scarcity
What is Economics ?
Economics is one of the Social Sciences. It examines human behavior as a relationship between scarce, alternatively used means and ends.

Scarcity means insufficient resources to satisfy everyone’s needs and wants.

1.2) Why does scarcity force choices to be made?
As there are a handful of resources to produce all the goods/ services in the required quantity hence people must know what goods and services are valued more.
Choices – The decisions, individuals and society make, about the use of scarce resources.
3 central problems of an economy due to scarcity and choice

1.3) The Economic Perspective (Scarcity, Choice and Opportunity Cost)
“How Economists view things”
- Resources can only be used for one purpose at a time.
- Scarcity requires that choices be made.
- The price of any good, service or any activity is the worth of what must be laid off to obtain it (opportunity cost).
Opportunity Cost
The most desirable alternative given up as the result of a decision.
Example: For a consumer with a fixed income, the opportunity cost of buying a new dishwasher might be the value of a vacation trip never taken or several suits of clothes that could not be bought.
1.4) Opportunity Cost and the Production Possibility Curve
The PPC is also called production possibility frontier, production possibility boundary and production transformation curve. The PPC curve depicts the various combinations of twogoods that an economy can produce using the available resources and machinery.

Main Points
- The PPC curve always slopes downwards from left to right. Because comparatively when the production of one commodity is boosted then the production of the other will be waived off.
- It is hollowed to the origin because MRT goes on increasing.
- Marginal rate of transformation, or MRT, is the PPC’s inclination at any given point. It specifies the rate at which one product’s production can be redirected to another. Optional cost is another name for it.
Suppose, we are on the point D of the left hand diagram of fig.1.2. If we now try to move to the right, we are in fact throwing away guns and taking butter instead. There are some specialized inputs which are meant for the gun factory but will be useless in the butter factory. So, gradually more and more inputs will become unemployed. Hence, the sacrifice of the same number of guns will yield less and less amount of butter as we move to the right and this will result in a concave curve. In other words, the Marginal Rate of Transformation will be falling.
Note:
- If the PPC curve is straight, the opportunity cost is constant.
- All the combinations which lie on the PPC curve are possible combinations.
- The points beyond the PPC curve are impossible combinations.
- Shift of the PPC curve is nothing but economic growth.
- Any point which lies below the PPC curve is a possible combination. But if the economy is working below the PPC curve that indicates the unused resources ‘or’ unemployment.
PPC curve solves the economic problems
If we can choose a point on the PPC curve, then we will be able to solve the first economic problem ie., what to produce. Since the chosen point is on the PPC curve, we are utilizing all the resources fully and efficiently. Now the question is how to land up on a point on the PPC curve. Adam Smith identified an “invisible” hand which will guide the economy to reach that coveted point.
The “invisible” hand is nothing but the “price system”. If too little has been produced, demand for that good would exceed supply. This would push up the price of that good. This will induce producers to produce more of that good than others. Once we have solved the first question of what to produce, the next question comes up: how to produce. A labor intensive technique would employ relatively more labor and little capital. A capital intensive technique would do the opposite. Which technique is to be chosen depends on the prices of the factors of production.
If labor is cheap and capital is expensive, a labor intensive technique would be chosen. Third question is : for whom to produce. A commodity is consumed only by people who have the purchasing power. When the price system decides the price of labour ie., the wage rate and the amount of labour to be employed, it also determines the income of the workers ie., their purchasing power. Thus, when the prices of every commodity and every factor of production are determined, we know which commodity will go to which consumer and in what quantity.
1.5) ECONOMICS AS A SOCIAL SCIENCE
Nature
Economics is known as social science as it also determines how society deals with the scarcity problem. Economics is one of the several disciplines that are related to the scientific method to the study of society’s behavior, a social science.
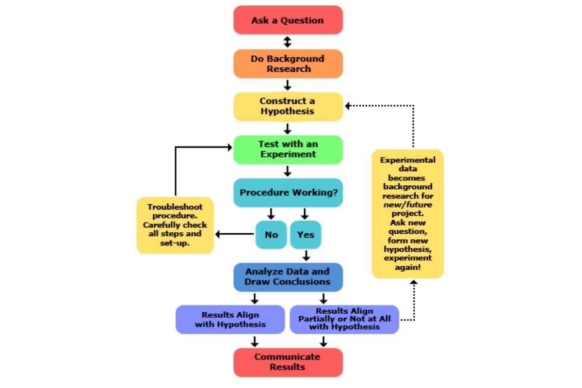
The Scientific Method
It is a method of investigation used in all the social and natural sciences.
It consists of the following steps

1.6) Economics as a Model Builder
A model is a theoretical construct that is used in this approach to look at economic processes by looking at a set of variables and the logical and quantitative relationships between them.
2nd Assumptions
a.) Ceteris Paribus Assumption
Ceteris Paribus means “All other things remaining constant or all else equal.”
e.g. If the correct amount of fertilizer is added to a crop and at the same time there is a heat wave and drought, the crop yield may actually fall. Thinking the fertilizer is not effective is a violation of Ceteris Paribus Assumption.
b.) Self Interest
A fundamental assumption that the economic man is a rational decision maker who acts in his self interest.
Positive and Normative Concept

1.7) Micro and Macro Economics

1.8) Central themes of an Economy
In this topic the economics will focus on 4 main themes which include- The Distinction between Economic Growth and Economic Development.
Economic Growth | Economic Development |
| Narrower Concept | Wider Concept, includes Economic Growth and standard of living. |
| Short term process | Long term process |
| Related to only developed countries | Related to both underdeveloped and developed countries |
Where do Economists disagree?
They agree on the point that there should be policies to encourage growth and development in developing countries. But “HOW” it is to be done is where they disagree.
Which should be given more importance, Growth or Development is where they contradict.
Current patterns of resource allocation, a threat to sustainability.
Economic Growth and Development occurs at the cost of depletion of the natural environment and resources. Eg- Fossil fuels, wild life, air pollution.
Sustainable Development occurs when society grows without leaving behind fewer or lesser quality resources for future generations.
Problem of sustainability arises due to
What to produce | How to produce |
| In high income society, the consumption relies strongly on fossil fuels that leads to air pollution | The issue involves method of production used,l eading to deforestation, soil erosion, etc |
Where do Economists disagree?
A large number of scientific, environmental, economic and social variables are inter-related in complex ways which are not understood by many social scientists.
Another issue arises on the ethical and philosophical front.
The degree to which the government ought to intervene in resource allocation.
There are 2 method to make the choice of How, What and Where to produce.
Market Method | Command Method |
| Owned by only individuals and firms and they make all the decisions. | Resources are owned by the government and they make decisions. |
In Mixed Economies, it is a combination of both the methods.

The extent to which the goals of economic efficiency and equity might conflict
Economic efficiency
Making best use of resources and avoiding waste.
Equity
It means fair or just equitable distribution of income.
Where do economists disagree?
Which should be given more importance, equity or efficiency?


